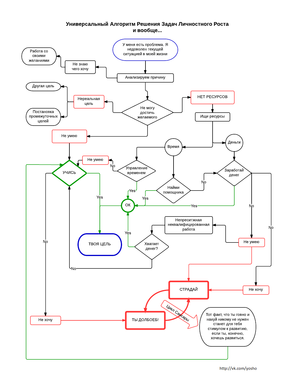
У тебя проблема? Ознакомься.
#1
Отправлено 25 декабря 2012 - 18:15
#2
Отправлено 25 декабря 2012 - 18:54
#3
Отправлено 25 декабря 2012 - 19:51
Сообщение отредактировал Лаконичность: 25 декабря 2012 - 19:51
vk.com/id65759427
#4
Отправлено 25 декабря 2012 - 20:30
#5
Отправлено 25 декабря 2012 - 20:42
да не особо. нашел в гугле онлайновый редактор для блок-схем и за час нарисовал примерно. на конкретные вопросы уже гораздо проще людям ответить. как заработать все таки более конкретный вопрос, чем каждый второй топик с милтонмодельными названиями "жизненный тупик", "застой в жизни", " как начать развиваться" и т.д., которые тут перманентно появляются. авторы подобных топиков в 90% случаев, за 5 минут пробежавшись по схеме, легко определят свою жизненную диспозицию с высокой степенью вероятности :) ну и собственно начнут задавать внятные вопросы. на мой взгляд, реально интересными вопросами для раздела личностный рост скорее являются - как работать с желаниями, где можно научиться каким-то конкретным вещам и тому подобные вопросы по существу темы форума.автор, я поржал в лучшем смысле этого слова, молодец! долго рисовал???
#6
Отправлено 25 декабря 2012 - 21:30
Кротов Сергей
http://vkontakte.ru/krotov_kld
м.т. 8-950-672-82-27
#7
Отправлено 25 декабря 2012 - 21:43
#8
Отправлено 25 декабря 2012 - 21:46
они вполне решаются по этой схеме :)Можно ее еще немного расширить, внедрив туда элементы проблем с женским полом.
#9
Отправлено 25 декабря 2012 - 22:06
#10
Отправлено 25 декабря 2012 - 22:22
#11
Отправлено 25 декабря 2012 - 22:46
#12
Отправлено 25 декабря 2012 - 23:28
#13
Отправлено 26 декабря 2012 - 06:35
Скорее всего у тебя все благополучно в жизни складывается:-)Бля, а если нет никаких целей - к чему стремиться-то?:)) А то втирают всё про цели какие-то))
#14
Отправлено 26 декабря 2012 - 08:47
#15
Отправлено 26 декабря 2012 - 08:55
Желания - это восприятие. С ними можно работать, тренируясь их различать, стимулировать и анализировать. Это отдельная большая тема. Если ты хочешь разобраться в желаниях и других восприятиях подробнее, то можешь почитать тут http://yosho-rmes.li....com/18686.html http://yosho-rmes.li....com/19160.html http://yosho-rmes.li....com/18830.html http://yosho-rmes.li....com/19346.htmlА что значит работай над своими желаниями?
Количество пользователей, читающих эту тему: 5
0




















